
Hanwen Zhang, Ph.D.
2022-II
Una variable aleatoria es continua si toma valores en un intervalo
Una v.a. continua toma infinitos valores.
El intervalo puede ser de forma \((a,b)\), \([a,b]\), \((-\infty, a)\), \((b,\infty)\), entre otros.
Ejemplo: \(Y\) denota el precio de dólar de mañana: \(Y\) puede tomar cualquier valor entre: 800 pesos chilenos y 900 pesos chilenos.
Ejemplo: \(Z\) denota los cambios de un índice bursátil, \(Z\) puede tomar cualquier valor entre: -15% y 20%.
No se puede conocer de antemano el valor que vaya a tomar una v.a., pero sí podemos calcular las probabilidades.
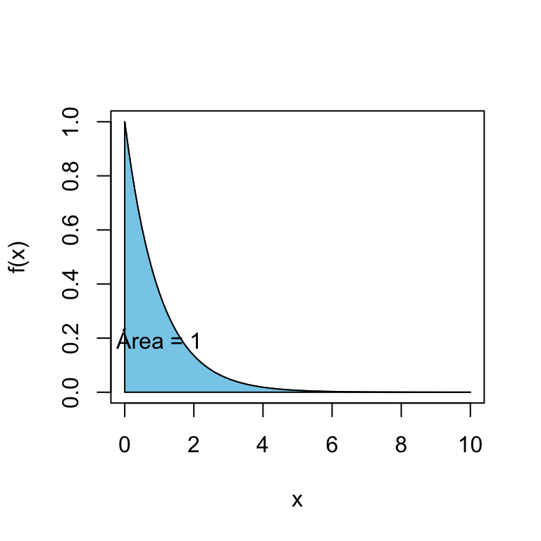
Estas probabilidades se representan por medio de la función de densidad \(f(x)\).
En la gráfica de \(f(x)\), los valores de la variable están en el eje horizontal, los valores de \(f(x)\) están en el eje vertical.
En general, para una v.a. continua \(X\), la función de densidad \(f(x)\) cumple:
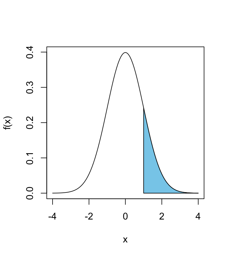
\[Pr(a<X<b)=\int_a^b f(x)dx=\text{Área bajo curva de $f(x)$}\]
Ejercicio 1. Para esta función de densidad, represente gráficamente las siguientes probabilidades:

Ejercicio 2. Para la siguiente función de densidad donde los diferentes valores indica áreas correspondientes
Densidad de la variable ingreso mensual por persona: Línea verde (país A), línea azaul (país B)
Una v.a. continua tiene distribución uniforme sobre un intervalo \((a,b)\) si su función de densidad está dada por \[f(x)=\begin{cases} \dfrac{1}{b-a} & \text{si $a<x<b$}\\ 0 & \text{si no} \end{cases}\]
La función de densidad es una constante, y su gráfica es una línea horizontal en el intervalo \((a,b)\).
Se usará la notación \(X\sim Unif(a,b)\).
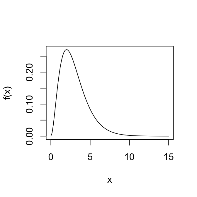
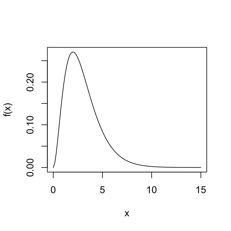
Diferentes distribuciones exponencial.
Una v.a. continua \(X\) tiene distribución exponencial con parámetro de escala \(\theta>0\) si su función de densidad está dada por: \[f(x)=\begin{cases}\dfrac{1}{\theta}e^{-\frac{x}{\theta}}&\text{si $x>0$}\\ 0&\text{si no} \end{cases}\]
Se usará la notación \(X\sim Exp(\theta)\).
La distribución exponencial toma valores positivos, y puede ser utilizado para describir el tiempo necesario para la ocurrencia de algún evento.
Ejemplo: tiempo de sobrevivencia de pacientes, la vida útil de algún equipo.
En la anterior gráfica, se puede ver que la distribución \(Exp(2)\) está más concentrada en valores pequeños de \(X\), comparada con \(Exp(3)\) y \(Exp(5)\).
En \(Exp(\theta)\), entre menor sea \(\theta\), más tiende \(X\) a tomar valores pequeños.
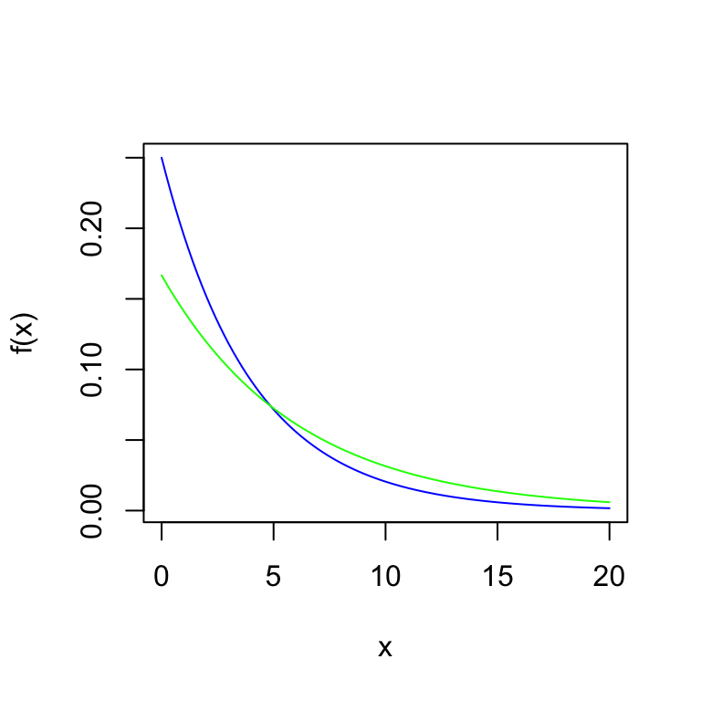
Comparación de \(f(x)\) para la vida útil (en años) de dos marcas de lavadoras (marca verde y marca azul)

Propiedades: Si \(X\sim Exp(\theta)\) entonces
\[E(X)=\theta\]
\[Var(X)=\theta^2\]
La esperanza de la distribución coincide con el parámetro \(\theta\). Por lo tanto, entre menor sea \(\theta\), más tiende \(X\) a tomar valores pequeños.
Suponga que \(X\) denota el tiempo transcurrido entre 2 temblores en Chile, y \(X\sim Exp(\theta=3.5\text{ meses})\), y \(Y\) denota la misma variable para Colombia con \(Y\sim Exp(\theta=6.7\text{ meses})\).
En una misma gráfica representa la función de densidad de \(X\) y \(Y\).
Recuerden: \[Pr(a<X<b)=\int_a^b f(x)dx\]

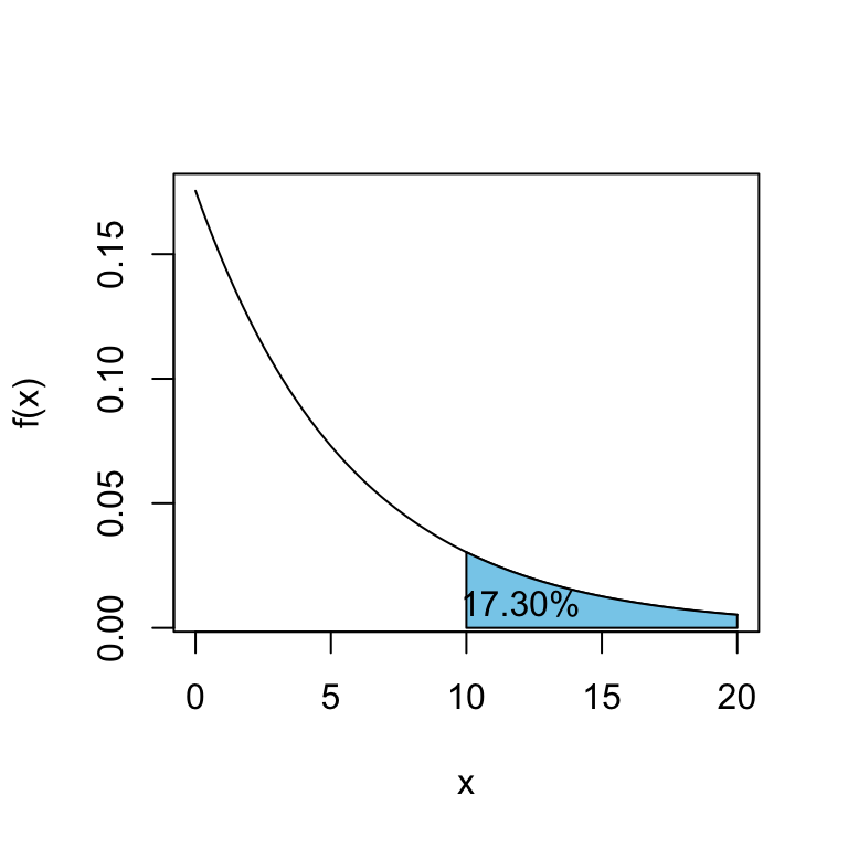
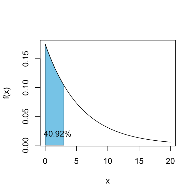
Suponga que \(X\) denota la vida útil de una cierta marca de lavadora, y \(X\sim Exp(\theta=\ 5.7\ años)\).
¿En promedio cuánto tiempo dura una lavadora de esta marca?
¿Cuál es la probabilidad de que una lavadora de esta marca dure menos de 3 años?
¿Cuál es la probabilidad de que una lavadora de esta marca dure más de 10 años?
Usted compra una lavadora de esta marca usada con 3 años de uso, ¿cuál es la probabilidad de que dure 4 años más?
\(E(X)=?\)
Respuesta: En promedio una lavadora de esta marca dura 5.7 años, esto es, aproximadamente 5 años y 8 meses.
En Excel, usar la función EXPON.DIST

Respuesta: La probabilidad de que una lavadora de esta marca dure menos de 3 años es de 40.92%.
\[Pr(X>10)=1-Pr(X<10)\]

Respuesta: la probabilidad de que una lavadora de esta marca dure más de 10 años es de 17.30%.
\[Pr(X>10)=1-Pr(X<10)\]
\[Pr(X>7|X>3)=\dfrac{Pr(X>7\ y\ X>3)}{Pr(X>3)}=\dfrac{Pr(X>7)}{Pr(X>3)}\] \[=\dfrac{0.2929}{0.5908}=0.4957=49.57\%\]
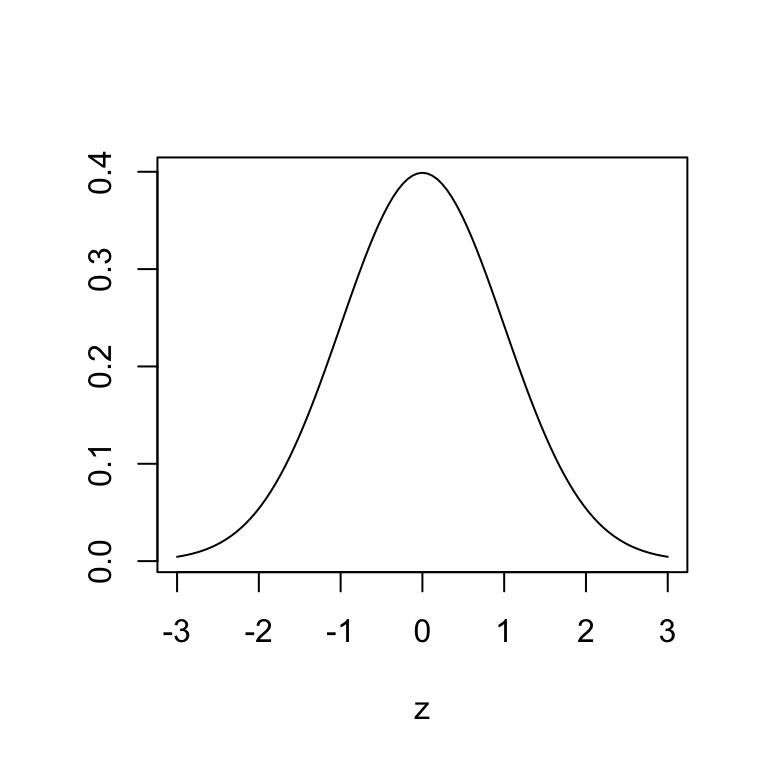
Dentro de todas las distribuciones de probabilidad, la más importante es la distribución normal.
Una v.a. \(X\) sigue una distribución normal con parámetros \(\mu\) y \(\sigma^2\) si su función de densidad está dada por: \[\begin{equation} f_X(x)=\frac{1}{\sqrt{2\pi\sigma^2}}\exp\left\{-\frac{1}{2\sigma^2}(x-\mu)^2\right\} \end{equation}\] donde \(\sigma>0\).
La forma de la función de densidad es definida por los dos parámetros: \(\mu\) y \(\sigma\)
\(\mu\) corresponde al eje de simetría de \(f(x)\)
La mayor probabilidad está concentrada alrededor de \(\mu\).
Propiedad de la distribución \(X\sim N(\mu,\sigma^2)\):
\[E(X)=\mu\]
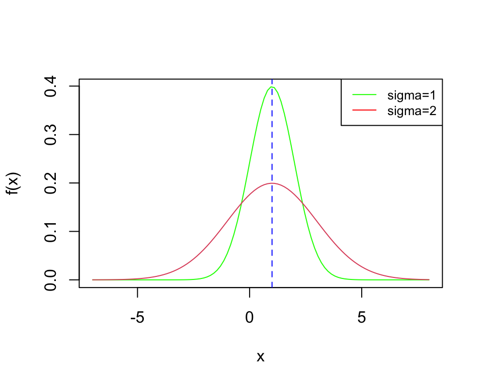
El segundo parámetro \(\sigma\) determina qué tan concentrada está la variable alrededor de \(\mu\).
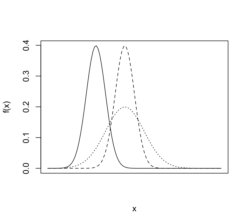
En ambas gráficas, los valores de \(X\) están concentrados alrededor de 1, pero los de \(\sigma=1\) están más concentrados que \(\sigma=2\)
Propiedad de la distribución \(X\sim N(\mu,\sigma^2)\):
\[Var(X)=\sigma^2\] Entre más pequeño sea \(\sigma\), más concetrados están los valores de \(X\) alrededor de \(\mu\).
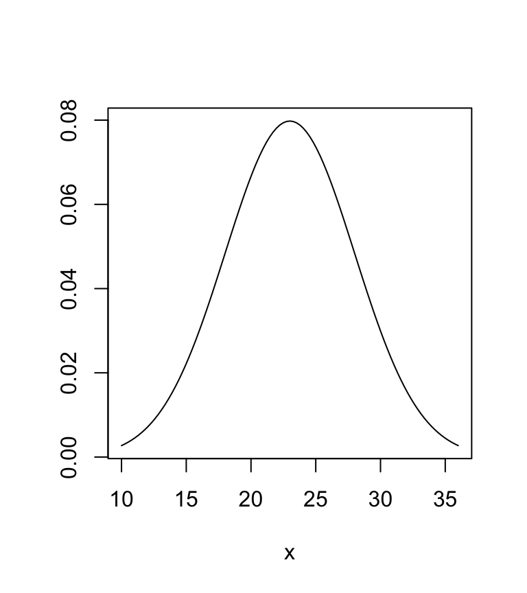
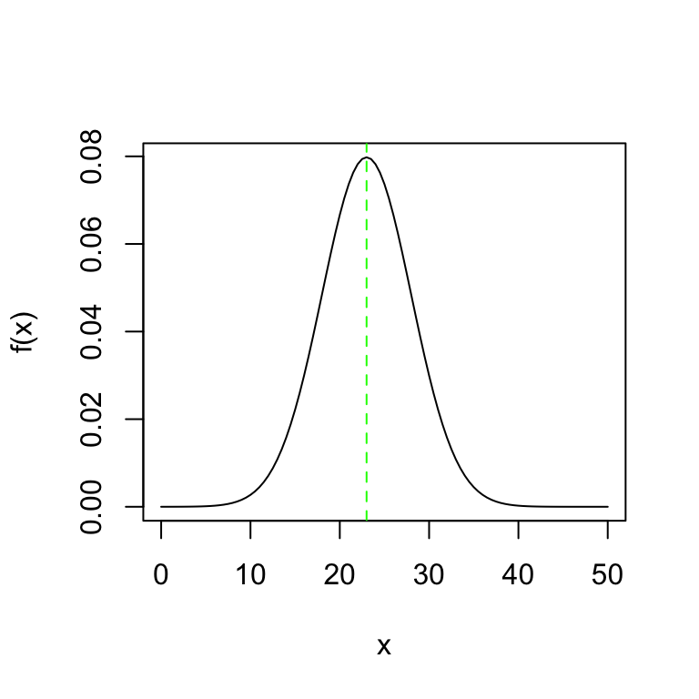
Suponga que el número de ventas diarias de un almacén sigue la distribución \(N(\mu=23,\ \sigma=5)\)
La función de densidad es:

El número promedio de ventas diarias es de 23 ventas.
La diferencia promedia entre distintos días es de aproximadamente 5 ventas.
\[Pr(a<X<b)=\text{Área bajo curva de $f(x)$}\]
\[Pr(a<X<b)=\int_a^b f(x)dx=\int_a^b\frac{1}{\sqrt{2\pi\sigma^2}}\exp\left\{-\frac{1}{2\sigma^2}(x-\mu)^2\right\}\]
Este integral no tiene solución analítica, sino que se calcula con métodos numéricos (aproximaciones).
Suponga que el número de ventas diarias de un almacén sigue la distribución \(N(\mu=23,\ \sigma=5)\), calcular probabilidad de que en un día determinado
\(X\) denota el número de ventas en un día, entonces \(X\sim N(\mu=23,\ \sigma=5)\) ó \(X\sim N(\mu=23,\ \sigma^2=25)\)
En Excel, usar la función NORM.DIST

En R, usar la función pnorm
En Excel,

En R,
En Excel,

En R,
En una distribución normal, cuando \(\mu=0\) y \(\sigma=1\), la distribución se conoce como la distribución Normal Estándar. (\(Z\sim N(0,\ 1)\))
Cualquier distribución normal se puede convertir a una distribución normal estándar (estandarización)
Si \(X\sim N(\mu,\sigma^2)\), entonces \[Z=\dfrac{X-\mu}{\sigma}\sim N(0,\ 1)\]
Antiguamente, el cálculo sobre cualquier distribución normal se realiza por medio de la \(N(0,1)\).
Existen 3 tipos “tablas” de la distribución normal estándar que permiten cálculo de probabilidades:

Los valores de tabla corresponden a \(Pr(Z<z)\).
\[Pr(Z< -2.14)=0.0162=1.62\%\]
\[Pr(Z< -0.8)=0.2119=21.19\%\]
\[Pr(Z< -1.35)=??\]
\[Pr(Z< 0.92)=??\]

Los valores de tabla corresponden a \(Pr(Z>z)\)
\[Pr(Z> 1.23)=0.1093\] \[Pr(Z> -0.75)=1-0.2266=0.7734\] \[Pr(-0.35<Z< 0.66)=??\]

Los valores de tabla corresponden a \(Pr(0<Z<z)\)
\[Pr(0<Z< 1.35)=0.4115\] \[Pr(0<Z< 0.72)=0.2642\] \[Pr(0<Z< 0.66)=??\] \[Pr(Z< 1.36)=??\] \[Pr(Z< -0.52)=??\] \[Pr(Z> 1.03)=??\] \[Pr(Z> -0.93)=??\]
Ejemplo: Suponga que el número de ventas diarias de un almacén sigue la distribución \(N(\mu=23,\ \sigma=5)\), calcular probabilidad de que en un día determinado
\(X\sim N(\mu=23,\ \sigma=5)\)
\(Pr(X<10)=??\) \[Pr(X<10)=Pr(\dfrac{X-23}{5}<\dfrac{10-23}{5})=Pr(Z<-2.6)=0.0047\]
\(Pr(X>30)=??\)
En una distribución \(N(\mu,\sigma^2)\) \[Pr(\mu-2\sigma <X<\mu+2\sigma)=Pr(-2<Z<2)\approx 95\%\]
Con probabilidad \(95\%\), los valores de una v.a. normal está alrededor de su media \(\mu\) más y menos 2 desviaciones.
Ej: Número de ventas diarias \(\sim N(\mu=23,\sigma=5)\), entonces con probabilidad \(95\%\), se vende diariamente entre \(23-2*5=13\) y \(23+2*5=33\) libros
Ej: El precio de boleta de avión desde Santiago a Bogotá \(\sim N(\mu=1500USD,\sigma=400USD)\), entonces con probabilidad \(95\%\), el precio está entre _______ USD y ______ USD
Definición: el percentil \(p\) de una distribución es el valor de la variable que tenga probabilidad acumulada (hacia la izquierda) \(p\).
El concepto de los percentiles es muy importante en la estadística, porque se usan en diferentes cálculos casi todas las ramas de la estadística.
Percentiles de la \(N(0,1)\)
En Excel: usar la función NORM.S.INV
Percentiles de la \(N(0,1)\)
En R: usar la función qnorm:
Decimos que 1.96 es el percentil 97.5% de la distribución \(N(0,1)\)
\(z_{0.975}=1.96\)
¿Con probabilidad ___%, la \(Z\) está entre -1.96 y 1.96?
Encuentra los percentiles 50% y 95% de la distribución \(N(0,1)\).
\[z_{\ \ \ \ }=\] \[z_{\ \ \ \ }=\]
Percentiles de cualquier normal
En Excel: usar la función NORM.INV.
Percentil 97.5% de la distribución \(N(\mu=23,\sigma=5)\)

Percentiles de cualquier normal